Friday April 2026

হটলাইন

কনটেন্টটি শেষ হাল-নাগাদ করা হয়েছে: শনিবার, ১০ সেপ্টেম্বর, ২০২২ এ ১২:৪২ PM

কী সেবা কীভাবে পাবেন

কন্টেন্ট: পাতা

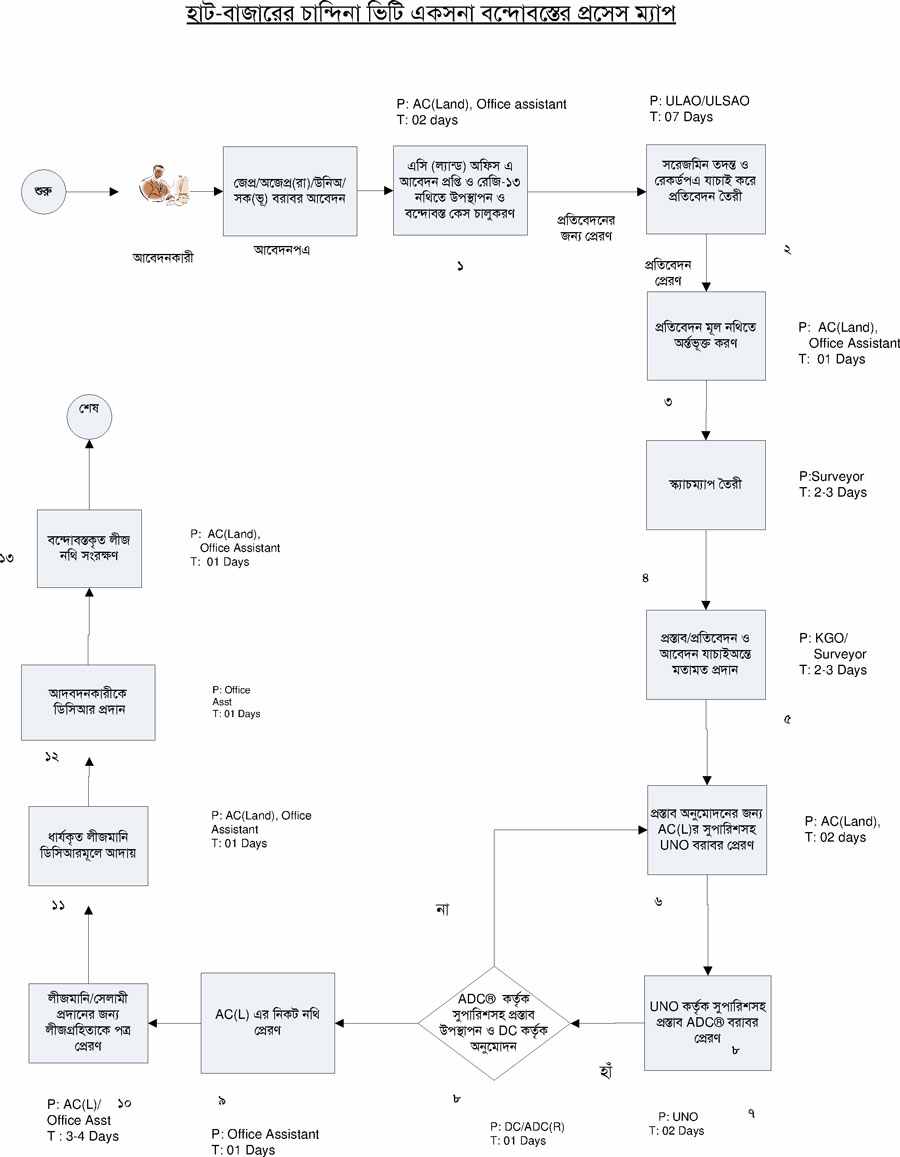
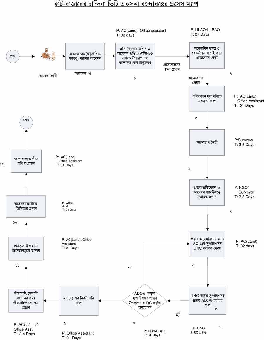
সেবা প্রাপ্তির ধাপসমূহ

অনুসন্ধান করুন



# শিরোনাম ডাউনলোড
অকৃষি খাস জমি
জলমহাল
মিউটেসন
একসনা বন্দোবস্ত
খাস জমির বন্দোবস্ত প্রদান





এক্সেসিবিলিটি

স্ক্রিন রিডার ডাউনলোড করুন